云桌面解决方案

强化数据安全·提升管理效率

在数字化转型浪潮下, 企业办公模式正面临深刻变革。传统以物理PC为核心的分散式办公,在数据安全、运维效率与资源利用
等方面日益显现出局限性。 TP-LINK云桌面 (VDS)解决方案,通过虚拟化技术将计算、存储、应用集中于云端,重塑办公方
式,为企业构建一个更安全、更高效、更集约的现代化数字工作空间。

筑牢数据安全基石
提升办公效率和资源利用率

守护企业核心资产,实现企业降本增效

在数字化时代,数据已成为企业的核心资产,确保数据安全是现代企业办公管理的重中之重,
数据安全投入再大、管控再严、守护再全都不过分。
传统办公模式下,数据分散存储于各终端,流转过程难以管控,存在诸多安全漏洞。
TP-LINK云桌面解决方案则通过架构革新,系统性地构建了全方位的数据安全防护体系。

研发

高效多合一开发环境

多环境代码编程不再需要多电脑频繁切换
或者在本地电脑上运行虚拟机软件,
直接通过原生虚拟桌面快速切换编译环境,
无需担心影响电脑性能。

统一工作空间,资源灵活分配

统一软件多人共享,不再因为版本不同而打不开文件;
根据项目需求灵活分配内存、显卡等资源,
处理大型任务时不再被电脑性能拖后腿。

设计

制造

随时随地通过任何终端,安全接入与办公室完全一致的专属桌面,
出差到哪,办公电脑就在哪。

业务、采购

便捷移动办公

工位复用,一机多桌面

轮班或多人共用同一台电脑办公时, 使用个人账号登录独立桌面,
数据完全隔离, 不再担心数据泄露。

软件更新时,一次操作,全员生效,
不再需要一台一台挨个升级;
排障运维时可在自己工位上远程操作,
不再需要现场处理。

批量部署,远程排障

IT运维

云桌面解决方案不仅从根源上系统性地消除了传统办公模式的安全漏洞,
更通过虚拟化技术彻底打破了办公的时空限制,使计算资源、应用与数据得以在云端集中共享、弹性调度,
实现资源利用率与协同效率的最大化。

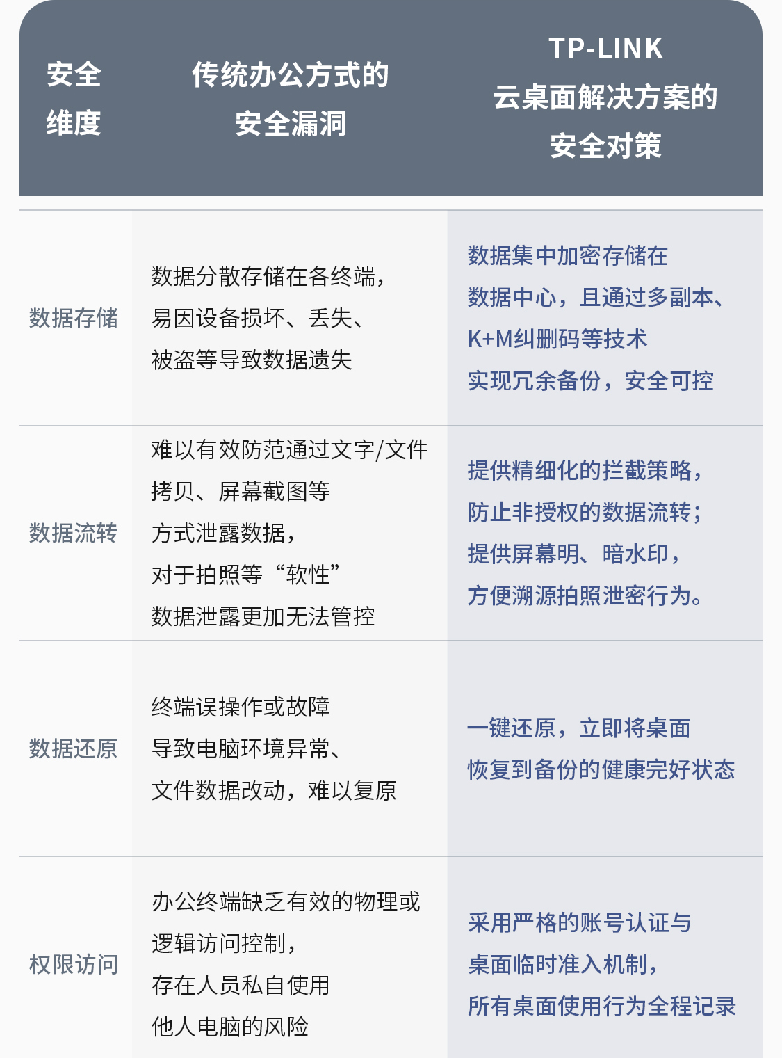
安全维度

传统办公方式的安全漏洞

TP-LINK云桌面解决方案的安全对策

数据存储

数据流转

数据还原

权限访问

业务连续

外设接入

样机管理

数据分散存储在各终端,
易因设备损坏、丢失、被盗等导致数据遗失

难以有效防范通过文字/文件拷贝、屏幕截图等方式泄露数据,
对于拍照等“软性”数据泄露更加无法管控

终端误操作或故障导致电脑环境异常、文件数据改动,难以复原

办公终端缺乏有效的物理或逻辑访问控制,
存在人员私自使用他人电脑的风险

服务器断电、硬件物理损坏、服务节点异常时,
将会直接中断办公和业务,可能导致数据丢失

USB、移动硬盘等外设随意接入,缺乏管控,易导致数据泄露

公司内部研发样机管理困难,存在接触风险与数据泄露隐患

数据集中加密存储在数据中心,
且通过多副本、K+M纠删码等技术实现冗余备份,安全可控

提供精细化的拦截策略,防止非授权的数据流转;
提供屏幕明、暗水印,方便溯源拍照泄密行为。

一键还原,立即将桌面恢复到备份的健康完好状态

采用严格的账号认证与桌面临时准入机制,
所有桌面使用行为全程记录

采用高可用架构,服务器节点故障时,
虚拟机将从异常节点热迁移至其他节点,虚拟机运行状态不受影响

对USB外设类型进行精确识别、管控,对接入行为有记录、可追溯

通过虚拟DUT将物理样机虚拟化,消除物理接触风险

内部实践

TP-LINK企业内部的云桌面
应用与成效

TP-LINK 深圳总部
TP-LINK 合肥呼叫中心

深圳总部

TP-LINK深圳总部已全面采用云桌面方案,
部署120台云服务器、近4000台云终端,
面向近4000名员工提供安全、灵活、高效的
现代化办公软环境。

计算虚拟化

将物理服务器资源(CPU、内存等)划分为多个独立虚拟机(VM),
实现软硬件解耦与资源隔离,提升了资源利用率和部署灵活性。

网络虚拟化

分布式存储

协议深度优化

将物理网络资源(网口、带宽)整合,构建为虚拟交换机(vSwitch),
支持动态分配与隔离,提供灵活组网能力。

将数据分散存储在多个物理节点,通过存储空间的虚拟化,
实现资源的动态扩展和高可靠性‌。

对智能编解码渲染、双向音视频同步、USB重定向从协议层面进行深度优化,
确保虚拟机运行稳定可靠、桌面画质清晰流畅。

实施成效

安全体系加固

改善前

改善后

数据分散存储在3000多员工工位上的本地电脑上,
电脑损坏、丢失都可能导致数据永久性丢失或不可控泄露

数据存在被拍屏外传的风险

数据可能通过文件拷贝、画面截图等方式泄露

研发电脑通过USB接入无线网卡后,连接个人手机热点,网络权限不可控

研发用于开发/联调/陪测的样机众多,通过各类接口接入后存在数据管控风险

员工请假时,代班同事可能操作其电脑,数据、资料有泄露风险

员工出差时,可能把文件下载至本地电脑

数据集中存储至数据中心的VDS服务器,实现统一加密保护和专业备份

屏幕设置明、暗水印,降低拍屏外传风险

提供拦截策略,部分文件、图片禁止拷贝、截图,
必要的数据传输则全流程记录操作细节

识别USB外设类型,对无线网卡进行管控

通过虚拟DUT技术将样机虚拟化,员工不再接触物理样机,阻断数据外流风险

通过云桌面临时账号登录,使用过程全程录屏

针对文件拷贝提供拦截策略,不允许非法下载

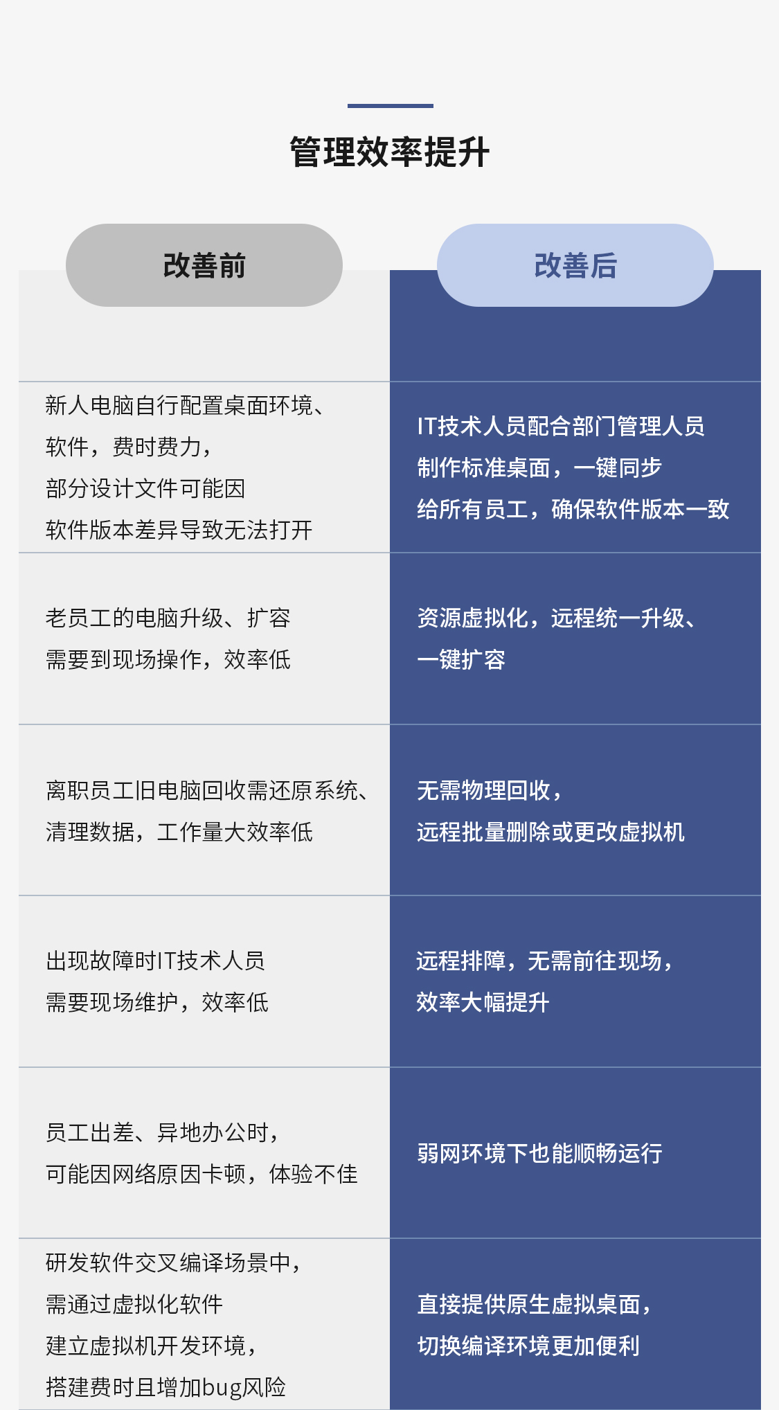
管理效率提升

改善前

改善后

新人电脑自行配置桌面环境、软件,费时费力,
部分设计文件可能因软件版本差异导致无法打开

IT技术人员配合部门管理人员制作标准桌面,一键同步给所有员工,
确保软件版本一致

研发软件交叉编译场景中,需通过虚拟化软件建立虚拟机开发环境,
搭建费时且增加bug风险

老员工的电脑升级、扩容需要到现场操作,效率低

离职员工旧电脑回收需还原系统、清理数据,工作量大效率低

出现故障时IT技术人员需要现场维护,效率低

员工出差、异地办公时,可能因网络原因卡顿,体验不佳

资源虚拟化,远程统一升级、一键扩容

无需物理回收,远程批量删除或更改虚拟机

远程排障,无需前往现场,效率大幅提升

弱网环境下也能顺畅运行

直接提供原生虚拟桌面,切换编译环境更加便利

资源利用率优化

改善前

改善后

对于偶发性大型设计项目,常规显卡、内存可能不够用,
配备高规格硬件则可能导致多数时间资源浪费

采购部门处理大型excel、pdf文档时,易发生卡顿

生产车间的办公工位,实时使用率仅30%-50%,资源浪费

显卡、内存等资源虚拟化,根据设计需求灵活分配和回收

显卡、内存等资源虚拟化,根据部门办公需求灵活分配

减少工位数,复用工位,通过账号登录自己的独立桌面,节约一半硬件资源

合肥呼叫中心

作为TP-LINK全球客服呼叫中心,
需对大量终端进行统一管理和监控,
且需有效解决轮班制下共用PC导致的数据安全问题,
实现IT服务的安全可控、快速恢复、统一监管。
TP-LINK云桌面解决方案,采用10余台云服务器组建成资源池,
并通过冗余可靠设计,确保服务稳定性;
为所有客服人员提供标准化的“客服桌面模板”,
实现独立访问,统一管控。

实施成效

安全合规保障

改善前

改善后

员工可能通过个人手机热点、私自安装代理软件等方式访问非安全网站

客服人员需访问内网服务器查询资料,可能泄露内网数据

客服人员采用轮班制,多人共用一台电脑,数据安全隐患大

统一管控所有云桌面的对外网络访问,记录访问历史

所有查询操作在云端完成,不会下载到本地物理设备,保障数据安全

不同客服采用独立账号登录专属桌面,避免数据交叉,降低泄露风险

管理效率提升

改善前

改善后

需逐一为每台客服电脑安装、配置复杂的客服系统客户端和插件

多人协作编写文档,因版本混乱在合并时耗时耗力

制定统一的“客服桌面模板”,所有客服人员登录即用

统一文档编辑软件的版本,提高协同效率

行业赋能

TP-LINK云桌面解决方案
在其他行业的应用示例

汕尾消防基地
汉源县中医院

警务行业

汕尾消防应急支援中心消防基地

采用TP-LINK云桌面进行办公网设备改造,
满足培训室移动办公、财务等各办公室的固定办公需求。
云桌面服务器采用万兆线路进行双机集群部署,提高服务器的可靠性;
云桌面客户端支持双系统切换,
可按需使用Windows系统和麒麟系统。

实施成效

安全强化

改善前

改善后

财务、采购等职能岗位要求使用国产化操作系统办公,
但现有老旧的PC主机无法支持

作战室、沙盘演练室等场所的数据敏感电脑,没有物理手段隔绝数据外泄

通过云桌面分配麒麟操作系统并进行系统点位授权,杜绝系统漏洞的潜在风险

通过云桌面的外设管控策略,将数据出入的可能性降低

培训室等非日常办公的电脑,日常维护和使用时的环境准备,耗时耗力

通过云桌面的模板机机制,集中、批量管理虚拟机

改善前

改善后

管理便捷

医疗行业

汉源县中医院

汉源县中医院,位于雅安市汉源县九襄镇,是一所三级乙等中医医院。
医院运维人员不足,运维工作繁琐,采用TP-LINK云桌面后极大降低了运维人员负担。
本项目采用的TP-LINK云桌面解决方案融合了VDI(虚拟桌面)、
TCI(透明终端)两套架构的优势,实现了胖、瘦终端云桌面的一体化交付。
传输协议的低延时、低带宽,使得虚拟机在院区内不同楼栋、
不同科室的瘦终端上都能流畅运行,确保了医护人员的办公体验。

实施成效

数据安全提升

改善前

改善后

患者病历、检验报告等存储在本地电脑,
设备丢失或硬盘故障直接导致数据泄露/丢失

所有患者数据集中存储于医院数据中心的服务器中,安全性高

改善前

改善后

IT管理人员不足,需要维护大量电脑桌面,维护难度大

通过为不同科室制作标准化的虚拟机模板,实现一键分配,
极大提高了IT运维效率

运维负担减轻

solution